abc Programski jezik Java
Teorijska priprema - Naredba switch u Javi

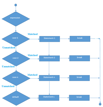
Java switch naredba izvršava jednu naredbu iz više uslova. Ona je slična if-else-if stepenastoj naredbi.
Sintaksa:

switch(izraz){    
case vrijednost1:    
   //kod koji se izvršava;    
   break;  //opciono  
case vrijednost2:    
   // kod koji se izvršava;    
   break;  //opciono  
......    
    
default:     
   //  kod koji se izvršava ako nijedan slučaj ne odgovara;    
}

Primjer:

Listing programa:

public class SwitchExample {  
public static void main(String[] args) { int number = 20; switch (number) { case 10: System.out.println("10"); break; case 20: System.out.println("20"); break; case 30: System.out.println("30"); break; default: System.out.println("Nije u 10, 20 ili 30"); } } } Ispis na ekranu: 20

Java Switch naredba je propadna (fall-through)
Java switch naredba je propadna. To znači da ona izvršava sve naredbe nakon prvog slaganja ako break naredba nije korištena sa switch slučajevima.
Primjer:

Listing programa:

public class SwitchExample2 {  
	public static void main(String[] args) {
		int number = 20;
		switch (number) {
		case 10:
			System.out.println("10");
		case 20:
			System.out.println("20");
		case 30:
			System.out.println("30");
		default:
			System.out.println("Nije u 10, 20 ili 30");
		}
	}
}

Ispis na ekranu:
20
30
Nije u 10, 20 ili 30

Naredba if - else u Javi    <    Index    >    Java For petlja