abc Matlab - elektronski priručnik
III dio Matematika u Matlabu - 3.1. Linearna algebra
3.1.2. Sistemi linearnih jednačina
3.1.2.5. Predeterminisani sistemi
Ovaj primjer pokazuje kako se predeterminisani sistemi često sreću u različitim vrstama uklapanja (tzv. fitovanja) krivih u eksperimentalne podatke.
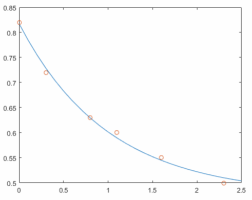
Neka veličina, y, je mjerena za nekoliko različitih vrijednosti vremena, t, pa su dobijene sljedeće opservacije. Možemo unijeti podatke i vidjeti ih u tabeli pomoću sljedećih naredbi.
t = [0 .3 .8 1.1 1.6 2.3]';
y = [.82 .72 .63 .60 .55 .50]';
B = table(t,y)
B =
t y
___ ____
0 0.82
0.3 0.72
0.8 0.63
1.1 0.6
1.6 0.55
2.3 0.5
Pokušajmo modelovati podatke sa eksponencijalnom funkcijom raspada
Prethodna jednačina kaže da vektor y treba biti aproksimiran linearnom kombinacijom dva druga vektora. Jedan je konstantni vektor koji sadrži sve jedinice, a drugi je vektor sa komponentama exp(-t). Nepoznati koeficijenti, i , mogu se izračunati pomoću fitovanja najmanjih kvadrata, što minimizira sumu kvadrata devijacija podataka iz modela. Postoji šest jednačina sa dve nepoznate, predstavljenih sa 6-sa-2 matricom.
E = [ones(size(t)) exp(-t)]
E =
1.0000 1.0000
1.0000 0.7408
1.0000 0.4493
1.0000 0.3329
1.0000 0.2019
1.0000 0.1003
Koristimo backslash operator da dobijemo rješenje najmanjih kvadrata.
c = E\y
c =
0.4760
0.3413
Drugim riječima, fitovanje najmanjih kvadrata u podatke je:

Sljedeće naredbe izračunavaju model po regularno razmaknutim inkrementima od t, a onda crtaju rezultat zajedno sa izvornim podacima:
T = (0:0.1:2.5)';
Y = [ones(size(T)) exp(-T)]*c;
plot(T,Y,'-',t,y,'o')

E*c nije tačno jednako y, ali razlika može sigurno biti manja od grešaka mjerenja u izvornim podacima.
Pravougaona matrica A je nepotpunog ranga ako nema linearno nezavisne kolone. Ako je A nepotpunog ranga, rješenje najmanjih kvadrata za AX = B nije jedinstveno. Operator backslash, A\B, izdaje upozorenje ako je A nepotpunog ranga i proizvodi rješenje najmanjih kvadrata ako sistem nema rješenja i osnovno rješenje ako sistem ima beskonačno mnogo rješenja.
Sistemi linearnih jednačina - Kvadratni sistemi - Rješenja najmanjih kvadrata < Index > Sistemi linearnih jednačina - Poddeterminisani sistemi
|